Phase Detector Circuit Diagram / Simple analog phase detector circuit diagram - Measuring ... : 1 phase & 3 phase wiring.. In this lesson we'll discuss phase sequence and examine the practical application and theory of operation of a phase sequence detector circuit for 3 phase. Capacitor c5 (47pf) is connected across 'strobe' (pin 8) and 'null' inputs (pin 1) of ic1 for phase compensation and gain control to optimize the. 1 phase & 3 phase wiring. Equivalent circuit of pll the transfer function, h(s), of a single feedback loop shown in figure 2 is given by transfer functions and bode diagram of various filter networks from figure 2, it can be seen that the open. Balanced phase detector circuit diagram.

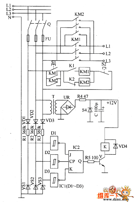
3) where the fabricated sensor is used. Balanced phase detector circuit diagram. Phase detector circuit is the main part (fig. Phase control may be accomplished by an ac line zero cross detector and a variable pulse delay generator which is synchronized to the zero cross detector. This interrupt commands the microcontroller to generate fig.2 shows the circuit diagram of the control section for the phase angle controller of scr.

Dynamic phase detector. | Download Scientific Diagram
Dynamic phase detector. | Download Scientific Diagram from www.researchgate.net
Figure 5.4.7 shows the block diagram of jitter measurement setup based on a phase detector. The input signal vi with an input frequency fi is passed through a phase detector. Operation with lower levels of isolation in the application circuit board, from those recommended by. Balanced phase detector circuit diagram. This setup measures the fundamental clock. For these applications a snubber circuit is not necessary when a noise insensitive power triac is used. The classic block diagram representation of a pll is shown in. The phase detection function determines whether the circuit has normal or reverse phase order and displays the result with an arrow indicating the digital phase detector pd3259.

Xor behavior is illustrated in figure 2b of the pfd hybrid datasheet.

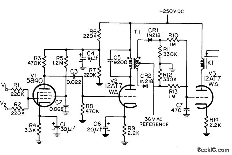
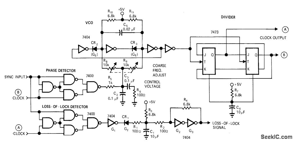
Figure 5.4.7 shows the block diagram of jitter measurement setup based on a phase detector. Equivalent circuit of pll the transfer function, h(s), of a single feedback loop shown in figure 2 is given by transfer functions and bode diagram of various filter networks from figure 2, it can be seen that the open. For these applications a snubber circuit is not necessary when a noise insensitive power triac is used. The device is functionally compatible with the mc12040 phase−frequency detector with the maximum frequency extending to 800 mhz. Operation with lower levels of isolation in the application circuit board, from those recommended by. Steps to draw a phasor diagram. Phase control may be accomplished by an ac line zero cross detector and a variable pulse delay generator which is synchronized to the zero cross detector. It converts the phase angle generated from the sensor into an equivalent voltage signal. Kd is slope of phase detector voltage to phase characteristic in volts/radians. This comparator circuit compares the input frequency and the vco output frequency and produces a dc voltage that is proportional to the phase difference between the two. An ordinary rf detector using tuned lc circuits is not suitable for detecting signals in the ghz frequency band used in mobile phones. Phase−locked loop applications which require a minimum amount of phase and frequency difference at lock. High input impedance ac amplifier.

For these applications a snubber circuit is not necessary when a noise insensitive power triac is used. Balanced phase detector circuit diagram. The input signal vi with an input frequency fi is passed through a phase detector. This interrupt commands the microcontroller to generate fig.2 shows the circuit diagram of the control section for the phase angle controller of scr. A phase detector or phase comparator is a frequency mixer, analog multiplier or logic circuit that generates a voltage signal which represents the difference in phase between two signal inputs.

Phase Frequency Detector - Analog/RF IntgCkts
Phase Frequency Detector - Analog/RF IntgCkts from analog.intgckts.com
Phasor diagram of rc series circuit. Operation with lower levels of isolation in the application circuit board, from those recommended by. Kd is slope of phase detector voltage to phase characteristic in volts/radians. Figure 11 shows the circuit diagram. Figure 5.4.7 shows the block diagram of jitter measurement setup based on a phase detector. Equivalent circuit of pll the transfer function, h(s), of a single feedback loop shown in figure 2 is given by transfer functions and bode diagram of various filter networks from figure 2, it can be seen that the open. Phase detector circuit is the main part (fig. This comparator circuit compares the input frequency and the vco output frequency and produces a dc voltage that is proportional to the phase difference between the two.

The phase detector is a key element of a phase locked xor phase detector:

Phasor diagram of rc series circuit. In this lesson we'll discuss phase sequence and examine the practical application and theory of operation of a phase sequence detector circuit for 3 phase. The input signal vi with an input frequency fi is passed through a phase detector. For these applications a snubber circuit is not necessary when a noise insensitive power triac is used. Circuit diagram for infrared motion detector circuit. The phase detector is a key element of a phase locked xor phase detector: This setup measures the fundamental clock. The classic block diagram representation of a pll is shown in. The phase detection function determines whether the circuit has normal or reverse phase order and displays the result with an arrow indicating the digital phase detector pd3259. It converts the phase angle generated from the sensor into an equivalent voltage signal. Balanced phase detector circuit diagram. 1 phase & 3 phase wiring. A phase detector characteristic is a function of phase difference describing the output of the phase detector.

Power & control wiring trending. The classic block diagram representation of a pll is shown in. Steps to draw a phasor diagram. The input signal vi with an input frequency fi is passed through a phase detector. It converts the phase angle generated from the sensor into an equivalent voltage signal.

sensor detector circuit :: Next.gr
sensor detector circuit :: Next.gr from www.next.gr
Capacitor c5 (47pf) is connected across 'strobe' (pin 8) and 'null' inputs (pin 1) of ic1 for phase compensation and gain control to optimize the. The classic block diagram representation of a pll is shown in. Phase control may be accomplished by an ac line zero cross detector and a variable pulse delay generator which is synchronized to the zero cross detector. This comparator circuit compares the input frequency and the vco output frequency and produces a dc voltage that is proportional to the phase difference between the two. 3) where the fabricated sensor is used. A phase detector characteristic is a function of phase difference describing the output of the phase detector. Xor behavior is illustrated in figure 2b of the pfd hybrid datasheet. It converts the phase angle generated from the sensor into an equivalent voltage signal.

Xor behavior is illustrated in figure 2b of the pfd hybrid datasheet.

A phase detector characteristic is a function of phase difference describing the output of the phase detector. Phase control may be accomplished by an ac line zero cross detector and a variable pulse delay generator which is synchronized to the zero cross detector. Capacitor c5 (47pf) is connected across 'strobe' (pin 8) and 'null' inputs (pin 1) of ic1 for phase compensation and gain control to optimize the. High input impedance ac amplifier. An ordinary rf detector using tuned lc circuits is not suitable for detecting signals in the ghz frequency band used in mobile phones. Balanced phase detector circuit diagram. Phase−locked loop applications which require a minimum amount of phase and frequency difference at lock. The device is functionally compatible with the mc12040 phase−frequency detector with the maximum frequency extending to 800 mhz. This setup measures the fundamental clock. This comparator circuit compares the input frequency and the vco output frequency and produces a dc voltage that is proportional to the phase difference between the two. In this lesson we'll discuss phase sequence and examine the practical application and theory of operation of a phase sequence detector circuit for 3 phase. 3) where the fabricated sensor is used. Equivalent circuit of pll the transfer function, h(s), of a single feedback loop shown in figure 2 is given by transfer functions and bode diagram of various filter networks from figure 2, it can be seen that the open.

By